产品测评 | 低门槛+高分红,金满意足6号值得买吗?
大家好,我是 @保险规划小助手
近些日子,大家对分红险的关注度越来越高了,之前估算过,2024年寿险中介市场分红险占比同比2023年,大概是从5%提升到了35%。 
其实小她早早就洞察到了大家的需求,打磨了很久,终于带来了今天要介绍的重量级产品,璀璨的IP“金满意足”系列继任者——金满意足6号
先看下产品形态:
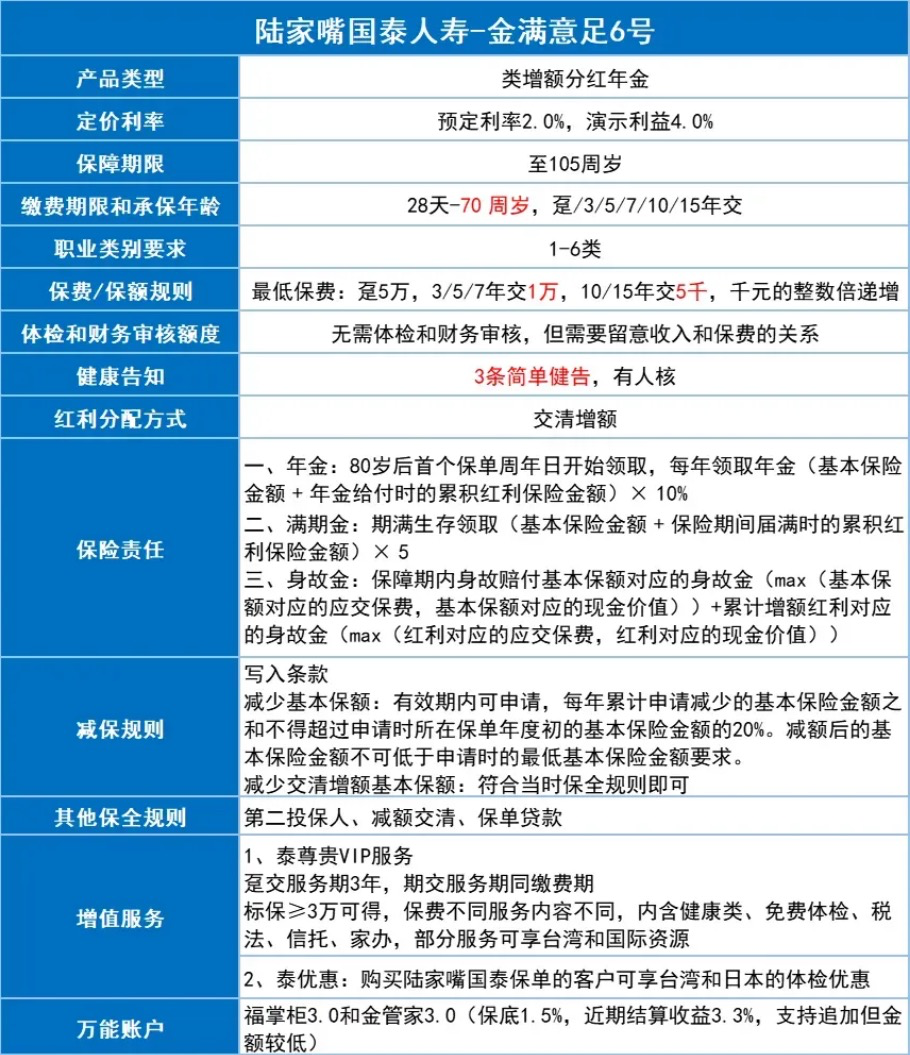
新品金满意足6号投保要求很宽松,最低5000元即可投保,健康告知仅3条。 
底层虽然是一款80岁后开始领取的年金险,但其现金价值增长速度比很多分红增额寿还高,也是因此命名为金满意足。 
所以,请大家记得它的定位是分红增额产品,分红型增额寿才是适合它的赛道。
以30岁男性,3年交,年交10万为例: 
在无分红的情况下,第7年现金价值即可超过已交保费;20年达到39.5万,并且远端IRR可达1.8%。 
有分红(即分红实现率100%)情况下,第6年现金价值就达到了32万多,超过已交保费不少;10年现价36.6万,20年51.1万多,此时IRR已达2.85%,远端IRR还可达到3.24%。
对比了目前的两款竞品,A、B两款分红型增额寿,金满意足6号也是各方面均领先的水平。下图中,绿色代表IRR最高、黄色次之、红色为最低。
可以看到不管是趸交、3年交、5年交还是10年交,金满意足6号的表现都非常出色。
金满意足6号是我们与陆家嘴国泰人寿联合定制的产品,这家保险公司属于分红险赛道上低调有实力的大佬级公司。 
1,股东背景杠杠的,陆家嘴国泰人寿,注册资本金30亿,是第一家海峡两岸合资寿险公司。
2,大股东是上海陆家嘴金融有限公司,由上海国资委100%控股,开发并大比例持有超过95%陆家嘴金融贸易区各项目,另外一位股东是中国台湾的国泰人寿,成立时间超60年,市场占有率高达1/3以上。
对于分红险来说,除了保险公司的硬实力之外,还得看既往分红的表现。
毕竟手里有钱跟愿意给客户分钱,还是有区别的。
陆家嘴国泰人寿2005年就推出了第一款分红险,分红险经营经验已有20年左右。2018至2022年近5年的红利实现率为145%,大比例领先市场同业。
2024年传闻有分红限高,大型公司客户收益不超过3.0%,中小型公司不超过3.2%,想突破的话需额外补充资料去申请。
也因此,很多保险公司的红利实现率普遍较低,以2.5%预定利率产品为例,3.0%收益对应红利实现率仅35.7%、3.2%对应实现率只有50%。
而陆家嘴国泰人寿,2024年某2.5%定价的产品红利实现率达到了80%,经测算客户收益达到了3.62%的水平,领先于市场,也证明了它的分红实力。
整体来看,金满意足6号是妥妥的“六边形战士”:
投保门槛低,服务费、产品利益都是市场领先的存在,保险公司实力强大经营又稳健,既往分红表现不俗、增值服务还很优秀。
目前金满意足6号已经在小她上架,各位财蜜可以点击产品直接进入详情页测算保费&一键投保啦~有任何问题可以随时私聊@保险小秘书 哦!![[红心]](https://static.talicai.com/emoji/talicai/emot30.png)
还没有人回复,赶紧来抢沙发啦~
 
      
 她理财 App
          她理财 App
         
          