产品测评 | 分红演示4.25%!福满佳C值得买吗?
大家好,我是保险小助手![[得意]](https://static.talicai.com/emoji/talicai/emot07.png)
当前,市场已经形成统一共识:储蓄险要买就买分红!因为从“保底”看,分红险的预定利率值其实只下调了0.25%,从2.0%降至1.75%,如果算上预期分红,显然分红险的“低保底+高演示利率”显然更具想象空间。
从“分红”看,预定利率1.5%的分红产品只需要25.9%的实现率,保单利益便能与2.0%预定利率产品持平。假设换做预定利率1.75%分红产品,则只需要17.8%的分红实现率即可实现反超。
分红险的“低保底+高演示”相较于“同行”更具吸引力。
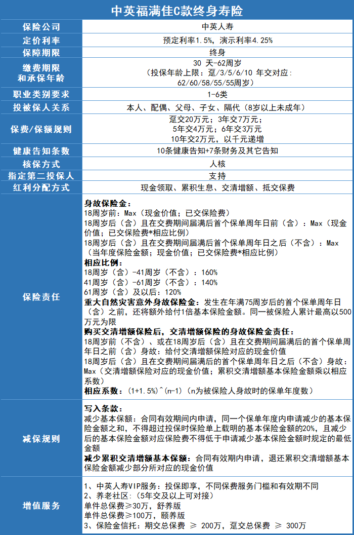
在新报备产品演示利率不超过3.9%的当下,4.25%演示的产品非常稀缺,而今天,小她上线了中英人寿福满佳C款终身寿险(分红型),超犀利!
30天-62周岁购买,趸交20万起,年交最低2万,2026年3月31日之前,投保门槛有降低,趸交10万即可投保,10年交也仅需1万起投。
一、分红演示4.25%,领先水准
福满佳C款在保证部分和分红部分都表现不错:
二、保单现价增速快
一旦储蓄险的现金价值超过已交保费,那不管保单贷款还是申请减保,只要有资金需要,都可以灵活运用这份保单。
30岁男性在0分红的情况下,福满佳C款的现金价值增长非常快,趸交第5年即可超已交保费,3年交第7年,5年交第9年可超过。
若按100%分红来测算,福满佳C款的现价增速就更快了,趸交第4年即可超已交保费,3年交第5年,5年交第7年即可超过。
三、保险公司实力够硬
4.25%演示是否能实现?产品是中英人寿承保,打消这个疑惑就好!中英人寿2003年开业,注册资本金29.5亿元,是一家中外合资的公司。
中方股东是中粮集团,一家与新中国同龄的中央直属大型有国企业,在2023年《财富》世界500强榜单排名第87位,且已经连续29年入围世界500强,截止2024年底,集团资产总额7000亿元。
外方股东是英杰华集团,1696年就成立的全球化金融服务公司,是卓越的保险、财富及养老业务提供者,拥有300多年保险经验,截止2025年旗下管理的集团总资产为4070亿英镑。
2、投资实力强
保险公司的“综合投资收益率”,是衡量实际投资收益情况的核心指标。
而分红险分红的大头来自于利差,这就很意味着保险公司的投资收益水平会影响到分红险的可分配盈余。
这方面中英人寿丝毫不慌,因为他们一直都很拔尖。
截止Q2,中英人寿的平均财务投资收益率为5.56%,平均综合投资收益率为8.23%,均排名行业第2,千亿资产规模保司中排名第1,监管评级为行业最高等级,平均投资收益率均超过分红水平和产品演示利率。
今年中英已经披露2024年的分红实现率了,在2023年及之前,近10年平均红利实现率均超过100%,过去10年平均红利实现率达122%。
投保福满佳C款,可享3大服务:
①VIP服务:投保即可享全新升级的VIP服务,不同保费对应服务不同,有预约挂号、陪诊、全球紧急救援、免费体检套餐等。
②养老社区(5年交以上可对接): 单件总保费≥30万可对接舒养版,享受旅居权益;达到100 万可对接颐养版,享受旅居+长居权益。
③保险金信托:期交总保费 ≥ 200万,趸交总保费 ≥ 300万
整体来看,福满佳C款依旧是个六边形战士“保司实力过硬+保单高利益+保障责任好+资金使用便捷+增值服务优+IP声量大”如果选择分红险,中英人寿福满佳C款妥妥是更优选择~~~
目前产品已经上线,大家可以直接点击产品名称跳转购买,有任何问题也可以@保险小秘书 or 评论区留言~ ![[红心]](https://static.talicai.com/emoji/talicai/emot30.png)
还没有人回复,赶紧来抢沙发啦~

她理财 App